首 页
政务信息
建筑标准
价格指导
联系我们

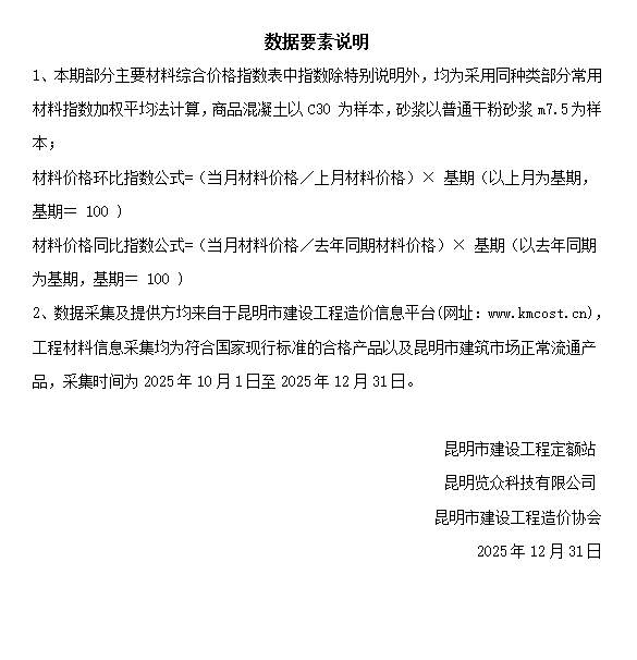
昆明市2025年第四季度主要工程材料市场价格分析



添加时间:2025-12-31     
友情链接:  
国家工程建设标准信息网   中华人民共和国住房和城乡建设部   云南省住房和城乡建设厅   云南建筑市场监管信息网   云南建设工程质量安全监管网   云南省考试中心   云南省建设工程造价信息网   昆明市建设工程造价协会官网   云南省城市建设培训中心   昆明市散装水泥促进网   云南省混凝土网  
■■■ □□□ 主办: 昆明市建设工程定额站 □□□ ■■■
■■■ □□□ 技术支持:昆明览众科技有限公司 □□□ ■■■
滇ICP备11004713号-1 Copyright 2003 .. All rights reserved